邮箱:linwang@bjmu.edu.cn
地址:北京市海淀区中关村南大街22号科研楼5003
个人简介
王琳,石家庄人,2010年9月至2015年7月于北京大学直接攻读口腔颌面外科学博士学位,2014年于荷兰阿姆斯特丹牙科研究中心联合培养。2015年8月起于北京大学口腔医院颌面外科工作至今。曾获北京大学医学部优秀专培毕业生及北京大学实验室管理先进个人称号。以共同完成人获高等学校自然科学优秀成果奖自然科学类二等奖,北京医学科技奖三等奖。获“邱蔚六口腔颌面外科发展基金”三等奖,指导项目获“北京大学医学部大学生创新实验项目”三等奖。
主要研究方向
1、 微生物与实体瘤肿瘤精准诊疗
申请人围绕实体癌精准诊疗难题,利用益生菌双歧杆菌进行“免疫力重塑”,防治多种肿瘤(包括口腔鳞癌、结直肠癌和肝癌),并深入挖掘其代谢物的作用机制;构建工程化双歧杆菌菌株,实现实体瘤的内部瓦解;挖掘原发晚期头颈鳞癌免疫治疗患者“口-肠轴”菌群,为基于菌群调节的“免疫力重塑”提供真实世界依据。
成果一:基于肿瘤治疗“免疫力重塑”,深入挖掘益生菌双歧杆菌在肿瘤炎癌转化预防及治疗中的作用及机制。
个体预存免疫状态不同是影响肿瘤免疫治疗疗效的关键因素。益生菌对机体免疫系统的重塑发挥重要作用。申请人自婴儿粪便中分离出一株短双歧杆菌B.breve lw01,发现口服该菌可抑制头颈肿瘤发展(通过刺激肠道树突状细胞分泌IL-12),减轻结肠炎及抑制结肠炎相关癌症发生(代谢物吲哚-3-乳酸调控巨噬细胞的分化方向),抑制食源性肥胖小鼠肝癌进展(代谢牛磺胆酸,增加杀伤性T细胞的募集和功能)。

成果二:开发工程化益生菌肿瘤微环境靶向载体,为精准治疗提供工具
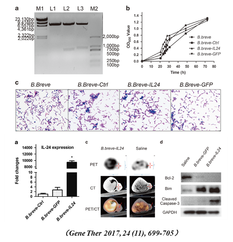
利用合成生物学改造细菌作为肿瘤特异性递送系统逐步形成一种新的肿瘤治疗的概念。申请人通过合成生物学成功实现了双歧杆菌的基因编辑,构建工程化双歧杆菌B.breve-IL24,实现抑瘤作用。

成果三:挖掘影响头颈鳞癌免疫治疗疗效的“口-肠轴”关键细菌,为基于菌群调解的“免疫力重塑”提供理论依据。
基于口腔鳞癌患者化免联合治疗呈现“同治不同效”的特征,基于单细胞质谱流式技术,挖掘不同疗效患者用药前外周血及肿瘤组织中“耗竭性T细胞”的新亚群,并结合血清代谢物的差异及“口-肠轴”差异菌群,挖掘致病菌口腔中副血链球菌是影响免疫治疗疗效的关键细菌。
2、 口腔鳞癌颈淋巴结转移的精准诊疗
聚焦口腔鳞癌(OSCC)隐匿性颈淋巴结转移临床诊疗难题,通过多学科交叉融合创新,突破传统单模态诊断灵敏度不足的技术瓶颈,融合影像学数据(PET/CT/MRI)、多组学数据(转录组/蛋白组)和临床文本信息多模态数据,引入内嵌知识图谱的大语言模型,实现跨模态特征对齐,开发具有自主知识产权的多源异构数据融合算法,以期临床提供精准、高效的辅助诊断工具,为OSCC患者精准的术前转移风险评估和诊疗计划提供工具。

代表性科研项目
国家自然科学基金委员会, 青年科学基金项目, 81802699, IL-24修饰的益生菌双歧杆菌抑制头颈部鳞状细胞癌的分子机制研究, 2019-01-01 至 2021-12-31, 21万元,主持
北京大学, 临床医学+X青年专项, PKU2022LCXQ14, 口腔鳞状细胞癌肿瘤微环境单细胞蛋白组学及精准诊疗研究, 2022-01 至 2022-12, 40万元,主持
科技部, 国家重点研发计划“诊疗装备与生物医用材料”重点专项项目, 2022YFC2406300, 智能化全自动医用流式细胞仪研发, 2022-11 至 2027-10, 1800万元, 课题骨干
北京大学口腔医学院, 青年基金项目, PKUSS20180118, 双歧杆菌在肿瘤早期检测及靶向治疗中的应用研究, 2016-09 至 2020-09, 6万元,主持
北京大学医学部, 学科建设项目, PKU2017ZC001-9, 口咽癌HPV流行病学特征、预后意义及社会人口因素在PKUHSC与KCL之间的比较研究, 2016-09 至 2017-09, 11万元,主持
10篇代表性论文
(1) Li Yuke; Li Qingxiang; Yuan Ruoshui; Wang Yifei; Guo Chuanbin*; Wang Lin*; Bifidobacterium breve-derived indole-3-lactic acid ameliorates colitis-associated tumorigenesis by directing the differentiation of immature colonic macrophages, Theranostics, 2024, 14(7): 2719-2735
(2) Li Qingxiang; Li Yuke; Wang Yifei; Xu Le; Guo Yuxing; Wang Yixiang; Wang Lin*; Guo Chuanbin* ; Oral administration of Bifidobacterium breve promotes antitumor efficacy via dendritic cells-derived interleukin 12, ONCOIMMUNOLOGY, 2021, 10(1): 0-1868122
(3) Wang Yifei; Li Qingxiang; Niu Lixuan; Xu Le; Guo Yuxing; Wang Lin*; Guo Chuanbin* ; Suppression of G6PD induces the expression and bisecting GlcNAc-branched N-glycosylation of E-Cadherin to block epithelial-mesenchymal transition and lymphatic metastasis, British Journal of Cancer, 2020, 123(8): 1315-1325
(4) Wang Lin#; Wang Yifei#; Li Qingxiang; Tian Kaiyue; Xu Le; Liu Guorong; Guo Chuanbin ;Exopolysaccharide, Isolated From a Novel Strain Bifidobacterium breve lw01 Possess an Anticancer Effect on Head and Neck Cancer - Genetic and Biochemical Evidences, Frontiers in Microbiology,2019, 10: 0-1044
(5) Wang Lin#; Ivan Vuletic#; Deng Dongmei; Wim Crielaard; Xie Zhaoheng; Zhou Kedi; Zhang Jinming; Sun Hongfang; Ren Qiushi; Guo Chuanbin ; Bifidobacterium breve as a delivery vector of IL-24 gene therapy for head and neck squamous cell carcinoma in vivo, Gene Therapy, 2017, 24(11):699-705
(6) 王琳; 杨慧芳; 陈梓柠; 高孟琪; 胡潇; 李云鹏 ; 一种对不规则细胞进行分割计数的方法及相关设备, 2024-5-28, 中国, CN202210645442.6 (发明专利)
(7) 王逸飞; 郭传瑸; 王琳; 郭玉兴; 李睿柳 ; 6-磷酸葡萄糖脱氢酶抑制剂的医药用途, 2023-07-04, 中国, CN202111201846.8 (发明专利)
(8) 王琳; 郭传瑸; 李玉珂; 田凯月; 袁若水 ; 短双歧杆菌B.breve lw01在制备预防和/或治疗结肠炎及结肠炎癌转化的药物中的应用, 2023-4-24, 中国, 202310449356.2